
Petrochemical Products & Oil Derivatives
Velinor International supplies a comprehensive range of petrochemical products and oil derivatives, including ethylene, propylene, polystyrene variants, and specialty chemicals for industrial applications worldwide.
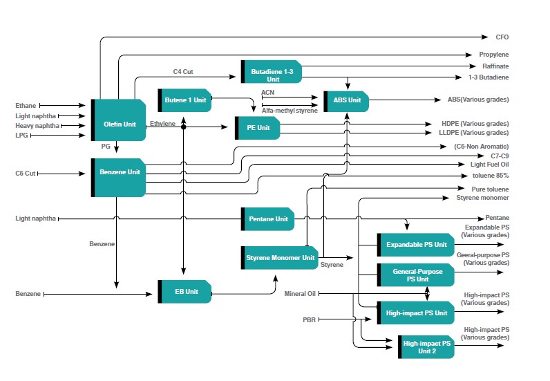
Production Chart
Our integrated petrochemical production facility processes various feedstocks to produce a diverse range of chemical products and derivatives.

Product Portfolio
Complete range of petrochemical products with nominal capacity (thousand tons/year) and feedstock information.
| Product Name | Nominal Capacity (kt/year) | Feed Stock |
|---|---|---|
| Ethylene | 1,000 – 1,320 | Ethane, LPG, Light Hydrocarbon Cuts |
| Propylene | 154 – 305 | Ethylene, Pyrolysis Gasoline |
| C3+ | 89 – 94 | Ethane |
| C4 Cut | 105 | Raffinate Streams |
| Butene-1 | 20 – 100 | Ethylene |
| Butadiene | 51 – 115 | C4 Cut |
| Raffinate C4 | 52 – 130 | C4 Cut |
| HDPE | 140 – 300 | Ethylene |
| MDPE | up to 300 | Ethylene |
| LDPE | 260 – 300 | Ethylene |
| LLDPE | 260 – 300 | Ethylene |
| Polypropylene | 300 | Propylene |
| Benzene | 430 | Pyrolysis Gasoline, Condensates |
| Paraxylene | 750 | Condensates, Reformate Streams |
| Orthoxylene | 100 | Condensates |
| Heavy Aromatics | 16 | Aromatic Residue Streams |
| Light Ends | 680 | Aromatic Processing Streams |
| LPG | 76 | Refinery / Aromatic Streams |
| C5 Cut | 47 – 91 | Hydrocarbon Separation Streams |
| Ethyl Benzene | 645 | Ethylene, Benzene |
| Styrene Monomer | 600 | Ethyl Benzene |
| Expandable Polystyrene (EPS) | 250 | Styrene Monomer, Pentane |
| General-Purpose Polystyrene (GPPS) | 65 | Styrene |
| High-Impact Polystyrene (HIPS) | 140 | Styrene, Polybutadiene Rubber |
| Mono Ethylene Glycol (MEG) | 400 – 500 | Ethylene, Oxygen |
| Di Ethylene Glycol (DEG) | 40 – 50 | Ethylene, Oxygen |
| Tri Ethylene Glycol (TEG) | 3 – 10 | Ethylene, Oxygen |
| Methanol | 1,650 | Natural Gas, Oxygen |
| Ammonia | 680 (per line) | Natural Gas |
| Granular Urea | 1,075 (per line) | Ammonia, CO₂ |
| Sulfur | 125 | Sour Gas |
| Maleic Anhydride | 23 | Butane |
| Iso-Butane | 20 | Butane |
| n-Butane | 58 | Butane |
| Non-Aromatic C6 Cut | 6.5 – 8.5 | Hydrocarbon Separation Streams |
| CFO | 40 | Pyrolysis Gasoline |
| Fuel Oil | 23.5 | Heavy Hydrocarbon Residue |
| Hydrogen | 34.4 | Hydrocarbon Cracking Streams |
Certifications & Standards
Velinor International maintains the highest quality and safety standards through comprehensive certifications and compliance frameworks.
ISO 9001
Quality Management Systems
ISO 14001
Environmental Management
ISO 50001
Energy Management
ISO 29001
Oil, Gas & Petrochemical Quality
ISO 17025
Laboratory Competence
ISO 45001 / OHSAS 18001
Occupational Health & Safety
EFQM Excellence Model
European Quality Management
HSE-MS
Health, Safety & Environment Management (SGS Audited)
Need Petrochemical Products?
Contact our team for detailed specifications, custom orders, and bulk supply arrangements.